Healthy Food is a Humana program designed to encourage Humana members to live a healthier lifestyle through their dietary choices. For this project, I was tasked with wiring out an easily navigable front to back experience which Humana members could efficiently traverse in order to reap the benefits of the program.
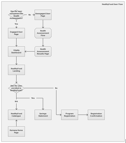
My team began by creating the necessary user flows defining the course of action a user could take in this brand new experience. It was important to maintain a connection with the key stakeholders involved in this project, so I routinely assembled them for activities such as participatory design sessions.
Several concepts were created. Through team review and usability testing we chose a prototype that allowed users to efficiently use the system and best met the expectations of the stakeholders.